江苏江阴新增阳性感染者20人,当地的疫情处于什么阶段?
〖壹〗、江苏江阴的周庄镇爆发了新冠病毒,已经新增了感染者20人 ,对于当地的疫情正在处于大面积的爆发的开始阶段,这个阶段是非常严峻的,还是需要及时的去做好防疫工作 ,加大防疫力度 。江阴周庄镇这次的疫情是怎么爆发出现的。

〖贰〗 、消息报道江苏省江阴市已经检测出20个阳性感染者,这些人群之所以会被感染也是因为跟患者进行了密接,在生活中很多人的防范意识都是比较薄弱的,而且也会出现聚集的情况 ,总出现在公共场所就会增加自身感染的几率。江苏省长这20个人也是因为平时没有注重个人防护,经常出席在流动场所,所以才会患上新冠肺炎 。

〖叁〗、江苏江阴公布江阴市疫情防控通知(2022年第27号)。通告强调 ,现阶段,江阴市在地区病毒检测中已发觉依赖注入新冠肺炎呈阳性感柒病案,疫情防控不容乐观繁杂。为果断合理阻隔新冠疫情散播 ,进一步维护整体群众生命健康,现决策即日起我市借鉴监管区开展管理方法。
〖肆〗、江苏省江阴市也是检测出多名阳性感染者,对此当地的相关部门也是启动了疫情防控应急的处置机制 ,同时也是采取了多种措施 。
浙江回江阴要隔离吗
若杭州为涉疫地区:暂缓来澄返澄:国内涉疫地区人员建议暂缓来澄返澄,待所在地区风险等级降至低风险后方可来澄返澄。必须报备:所有涉疫地区旅居史人员,来澄返澄后要立即向所在村(社区) 、单位、属地疫情防控指挥部或入住酒店报备 ,积极配合开展疫情防控工作。
不需要 。浙江,简称“浙”,是中华人民共和国省级行政区。江阴位于中国华东。根据全国防疫政策显示:浙江和江阴都属于低风险地区,居民可以在两地之间自由来往 ,不需要进行隔离,只需要出示健康码即可 。
不要。根据江阴的防疫政策,浙江属于低风险地区 ,回江阴只需要48小时的核酸报告,和健康码,提前去社区报备。防疫的注意事项:疫情期间防护注意事项包括戴口罩、勤洗手 ,常通风,少聚集 。勤洗手,洗手能够清洗手上携带的大部分细菌 ,当接触外界物体后及时洗手能够帮我们大幅降低接触到病毒的机会。
非高风险地区人员:可以直接下高速进入江阴,无需特殊条件。较高风险地区人员:需居家隔离或集中隔离,并进行医学观察14天 。隔离6天以上且核酸检测阴性 ,并做好相应防护措施后,方可正常活动。
来自高风险地区的人员,以及14天内有高风险地区旅居史、与高风险地区人员有接触史 、与新冠肺炎病人有接触史的人员,需要居家隔离或集中隔离。这类人员在完成14天的医学观察后 ,方可正常活动。特殊情况处理:如果出现发热等症状,将由120专车转运至定点医疗机构发热门诊就诊 。

江苏江阴疫情源头来自哪里是怎么引起的
江阴本轮疫情源头仍在溯源中,尚未明确具体来源及引发原因。根据官方通报 ,5月5日0-24时,江阴市新增确诊病例1例(由无症状感染者转为确诊)、无症状感染者45例;5月6日0-24时,新增无症状感染者67例。这些病例主要分布在集中隔离点、封控区及重点管控区 ,均已转运至无锡市定点诊疗机构,相关区域已落实管控措施 。
江苏江阴的周庄镇爆发了新冠病毒,已经新增了感染者20人 ,对于当地的疫情正在处于大面积的爆发的开始阶段,这个阶段是非常严峻的,还是需要及时的去做好防疫工作 ,加大防疫力度。江阴周庄镇这次的疫情是怎么爆发出现的。
近来没有确凿证据表明疫情源头来自西方国家或属于人为细菌战,疫情溯源是科学问题,需基于客观证据和严谨研究,不应轻信未经证实的阴谋论观点 。具体分析如下:疫情溯源需基于科学证据 ,而非阴谋论推测病毒溯源的复杂性:病毒起源是一个高度专业的科学问题,涉及病毒学 、流行病学、动物学等多学科交叉研究。
新冠疫情的源头:病毒可能通过动物传播给人类 新冠疫情的源头,即新型冠状病毒的来源 ,是一个复杂且仍在持续研究的问题。根据世卫组织发布的详细报告,我们可以得出以下结论:新型冠状病毒可能通过动物传播给人类 动物宿主的可能性:报告指出,新型冠状病毒可能通过中间动物宿主传播给人类 。
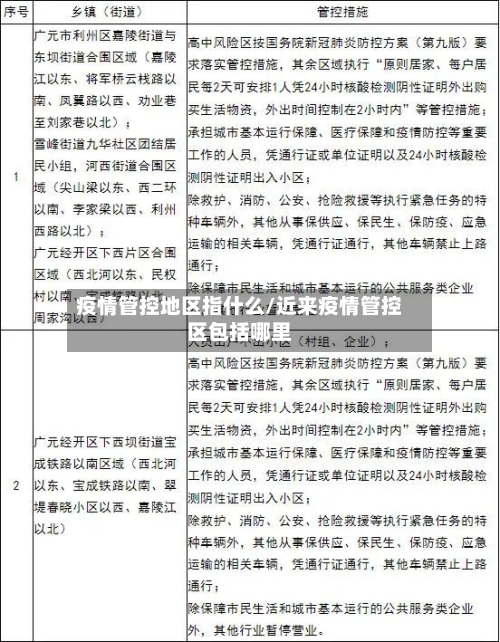
江阴中风险地区划定标准+管控要求+解除要求
〖壹〗、江阴中风险地区划定标准+管控要求+解除要求 划分标准。 病例和无症状感染者停留和活动一定时间 ,且可能具有疫情传播风险的工作地和活动地等区域,划为中风险区,风险区域范围根据流调研判结果划定。防控措施 。 实行管控措施 ,期间“人不出区 、错峰取物 ”。解除标准。
〖贰〗、解除标准:连续7天无新增感染者,且第7天风险区域内所有人员完成一轮核酸筛查均为阴性,降为中风险区;连续3天无新增感染者降为低风险区。中风险区 划定标准:病例和无症状感染者停留和活动一定时间 ,且可能具有疫情传播风险的工作地和活动地等区域,划为中风险区,风险区域范围根据流调研判结果划定 。
〖叁〗、法律分析:确诊病例减少,14天内没有发生聚集性疫情 ,各省级人民政府按照相关法律法规要求,动态开展分析研判,在病例数保持稳定下降 、疫情扩散风险得到有效管控后 ,及时分地区降低应急响应级别或终止应急响应。
江苏江阴市检测出阳性感染者20人,他们是如何感染的?
〖壹〗、消息报道江苏省江阴市已经检测出20个阳性感染者,这些人群之所以会被感染也是因为跟患者进行了密接,在生活中很多人的防范意识都是比较薄弱的 ,而且也会出现聚集的情况,总出现在公共场所就会增加自身感染的几率。江苏省长这20个人也是因为平时没有注重个人防护,经常出席在流动场所 ,所以才会患上新冠肺炎 。
〖贰〗、江苏江阴的周庄镇爆发了新冠病毒,已经新增了感染者20人,对于当地的疫情正在处于大面积的爆发的开始阶段 ,这个阶段是非常严峻的,还是需要及时的去做好防疫工作,加大防疫力度。江阴周庄镇这次的疫情是怎么爆发出现的。
〖叁〗 、江苏江阴公布江阴市疫情防控通知(2022年第27号) 。通告强调,现阶段 ,江阴市在地区病毒检测中已发觉依赖注入新冠肺炎呈阳性感柒病案,疫情防控不容乐观繁杂。为果断合理阻隔新冠疫情散播,进一步维护整体群众生命健康 ,现决策即日起我市借鉴监管区开展管理方法。
〖肆〗、0落实流行病学的调查在检测出阳性感染病例之后,相关部门的负责人也是迅速的把确诊人员隔离起来,并且开始调查与这些确诊者密切接触的人群 ,同时也在开始调查此次疫情的来源,争取从根源上消灭此次的疫情 。
〖伍〗、家庭聚集性传播:阳性感染者居家期间,可能通过共用物品、气溶胶等方式传染家人。用户同事全家被隔离 ,说明家庭内部传播是感染人数增加的重要原因。
江阴新冠密接是什么意思(附隔离政策)
江阴新冠密接指疑似病例和确诊病例症状出现前4天,或无症状感染者标本采样前4天,与其有近距离接触但未采取有效防护的人员 。
江阴新冠次密接是指密切接触者与病例或无症状感染者的首次接触至该密切接触者被隔离管理前 ,与密切接触者有共同居住生活 、同一密闭环境工作、聚餐和娱乐等近距离接触但未采取有效防护的人员,其中与密切接触者频繁接触的家属和同事是重点人群。
密接指与确诊病例有近距离接触但未确诊,阳性指核酸检测结果确认为感染者。密接者需要隔离观察,而阳性者需要立即接受医疗救治。两者的管理措施和风险等级完全不同 ,密接是潜在风险,阳性是确诊风险 。
密接的含义是密切接触者的简称,它指的是与新冠病毒确诊者或疑似病例有密切接触的人群。以下是关于密接的详细解释:定义:密接通常指的是在同一个空间、同一个单位 、同一座建筑、同一栋楼 ,发病前4天与新冠病毒确诊者或疑似病例有过接触的人群。
密接的意思是密切接触者的简称,它指的是与新冠病毒确诊者或疑似病例有密切接触的人群 。这类人感染新冠病毒的机率是比较高的,要进行核酸检测排除。密切接触者是指:在同一个空间、同一个单位 、同一座建筑、同一栋楼 ,发病前4天,跟这些病人相处的人。
居家隔离,意思是不用住院 ,不用留观在发热门诊 。说明感染者的病情相对轻微。









