家常菜品
-
【北京疫情多发地区有哪些,北京几个疫情感染】
北京出现农村婚宴、小吃店等聚集性疫情,哪些地区的疫情特别严峻?_百度...北京这次疫情形势非常严峻,已经出现了通过农村婚宴,小吃店等聚集性场所发生的疫情。北京市有多个区都发生了确诊病例,像朝阳区、房山区、顺义区、昌平区、丰台区、延庆区。其...
-
盘龙城疫情的地区/盘龙城疫情防控指挥部
12月5日黄陂区新增高风险区名单黄陂区是中风险区吗?〖壹〗、为有效阻断疫情传播,切实保障广大人民群众生命安全和身体健康,经专家分析研判,黄陂区新冠肺炎疫情防控指挥部根据《新型冠状病毒肺炎防控方案》相关规定,对我区部分风险区进行调整,现通告...
-
【秦皇岛地区疫情状况如何,秦皇岛地区疫情状况如何了】
秦皇岛疫情现在咋样截止至2022年11月28日,秦皇岛疫情较为严重。截止至2022年11月28日,秦皇岛市共有疫情高风险区域54个,疫情高风险区域6个。当前,疫情形势严峻复杂,请广大市民密切关注市、区疫情防控指挥部发布的通告,切实履行疫情...
-
关于疫情高发地区的作文/关于疫情高发地区的作文题目
高三关于疫情的作文800字高三关于疫情的作文800字篇一当我们为春节的到来而欢呼雀跃,殊不知撞上了天灾,新型冠状病毒突如其来,使神州大地陷入一片沉寂。高中关于疫情的作文800字篇一窗外阴雨连绵,原本是大年三十的除夕,却没有了往日欢乐的...
-
疫情地区怎么征兵入伍呢(疫情防控下征兵)
浙江省杭州市(主城区)征兵入伍(退伍)政策待遇〖壹〗、两年义务兵家庭优待金61716元(2019年标准),自主就业一次性经济补助金52716元(2019年标准);学费补偿代偿比较高32000元;义务兵2年津贴24600元,退伍时职业年金1...
-
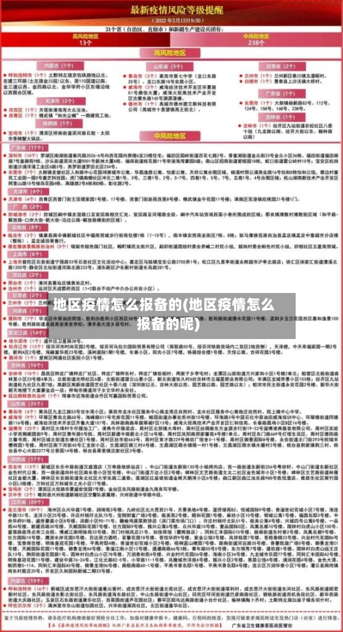
学生回来怎样报备疫情地区/学生外出怎么报备
从北京回来怎么报备在从北京返回后,应首先明确需要向哪个机构进行报备。一般来说,你可以选取向目的地的疾控中心、社区服务中心或居委会进行报备。这些机构负责接收并处理来自不同地区的人员信息,以确保疫情防控工作的顺利进行。北京返京人员可通过“京心...
-
【如何区分大白疫情地区,大白属于哪个省】
哪里有大白〖壹〗、大白通常出现在医院、医疗机构或疫苗接种点。大白,这一称呼在中国疫情期间广泛流传,特指身穿白色防护服,奋战在抗疫一线的医护人员和志愿者。他们身着统一的白色防护装备,形象鲜明,因此得名“大白”。医院是大白最常出现的地方。〖贰...
-
疫情地区捐什么物资比较好(疫情期间捐什么最实用)
疫情期间给一些小区去动一些物资好吃的送什么吃的行1疫情期间给一些小区去送一些物资好吃的送蔬菜水果生活用品最合理。通过查询相关信息显示:送生活物资,有土鸡、鸡蛋、豆制品、西红柿、娃娃菜,土豆、茄子、圆葱、大白菜等生鲜农产品。可以存放的生活必...
-
疫情表现比较好的地区排名/疫情最厉害的城市是哪个城市
全国确诊肺炎人数排名前十九城市武汉:6384例(湖北)武汉作为疫情初期的主要爆发地,确诊人数位居全国之首。黄冈:1422例(湖北)黄冈市紧邻武汉,受疫情影响严重,确诊人数较多。孝感:1120例(湖北)孝感市同样位于湖北省,是疫情较为严重的...
-
国家疫情低风险地区/国家疫情低风险地区有哪些
低风险地区是指什么?低风险地区是指该地区在疫情防控工作中,病例数量较少,疫情传播风险相对较低的区域。以下是关于低风险地区的详细解释:疫情传播风险较低:低风险地区表示新冠病毒疫情在特定时间段内传播范围较小,病例数量不多。政府通过积极的防控措...